相传在忍者时代,被上古忍神封印了千年的鬼族卷土重来。为了抵御鬼族的侵略,忍者村召回了所有的忍者精英,组成忍者团前去剿灭鬼族。与此同时武士的阴谋逐渐浮出水面,一场激烈的角逐就此开始……这是《忍者必须死3》的游戏设定,玩家可以在游戏中扮演小黑、阿力等忍者主角团的角色,参与角逐,揭开事件真相,维护忍界和平。
出品《忍者必须死》系列游戏的杭州炎魂网络有限公司(小白工作室)(简称“炎魂网络”),是一家专注于原创精品手机游戏研发与发行的具有创造力的公司。公司名字取“炎汉之魂”之意,象征着他们对创造出能代表中国文化灵魂游戏的愿望。同时,也象征着炎魂网络对游戏创作的炙热与激情。
近日,炎魂网络签约Moka智能化招聘管理系统,为其招聘“炙热”“激情”的游戏开发人才提供高效便捷的招聘管理系统。
为了提高招聘信息的曝光率,吸引更多简历,HR往往需在多个招聘网站发布招聘信息。于HR而言,每个招聘渠道都单独登录、编辑和发布,会占据极大的时间和精力。
Moka招聘管理系统,填写好职位需求及招聘信息后,可以按需发布到相关招聘网站,既可以选择发布到其中一个招聘渠道上,也可以整体发布到所有招聘渠道上。再也不用重复登录各平台复制粘贴信息,将HR从机械性的工作中解放出来。
除各招聘网站外,Moka还将内推、校招、猎头推荐等渠道进行统一管理,让所有简历来源汇总至一个系统,让HR的工作更便捷高效。

Moka支持招聘官网建立,社招官网、校招官网、内推官网均可一站式搭建,web端、移动端兼具,且秉承Moka一贯好用易上手的原则,帮助HR拓宽简历获取渠道,提升雇主品牌形象。
不同渠道的招聘表现都有差异,且各招聘渠道在不同时段的表现也不同。Moka多维度数据分析,帮助HR衡量各渠道质量,及时修正渠道策略,以完善招聘规划,节省招聘成本,提高招聘效率。
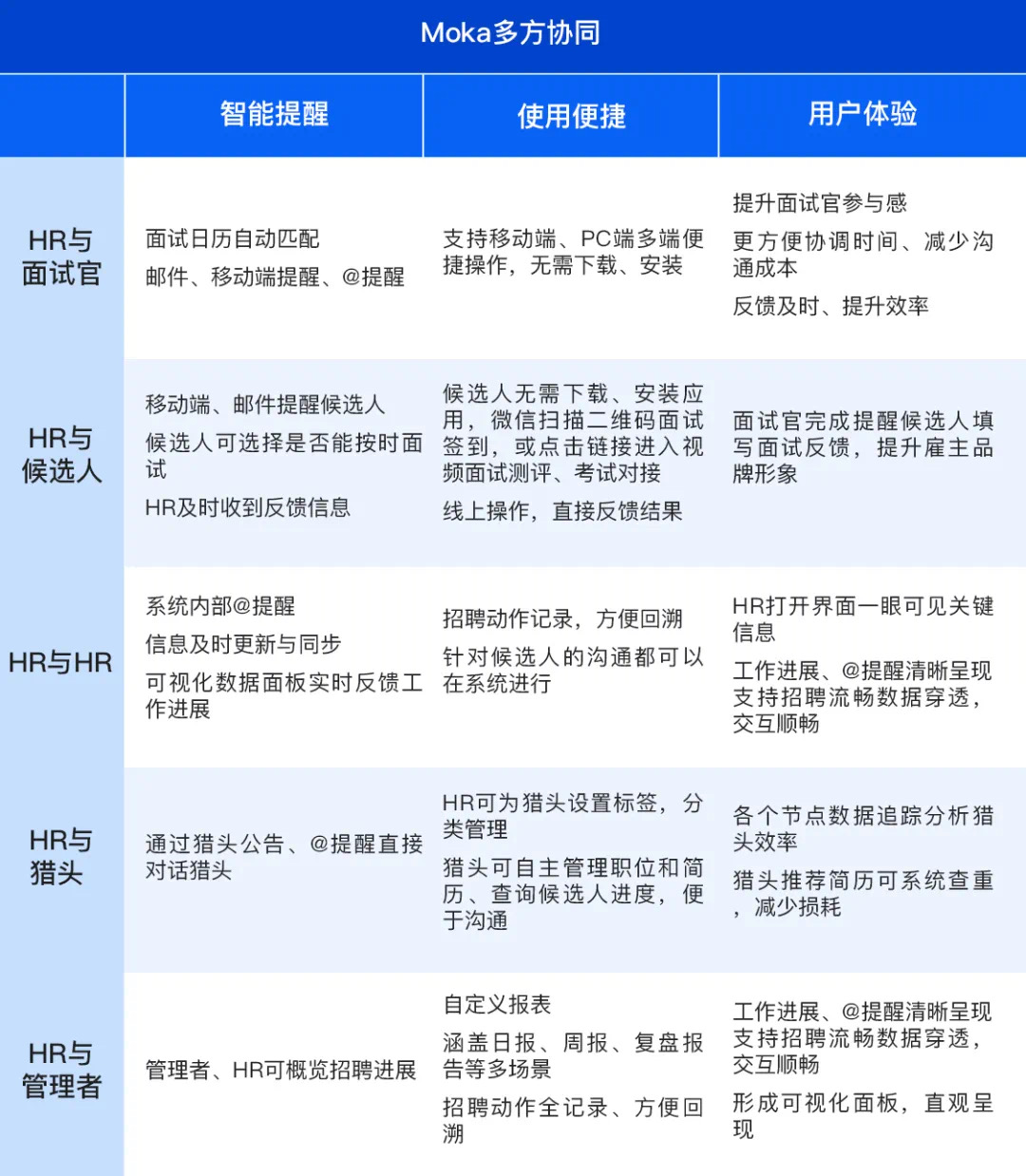
与招聘工作的各个参与方沟通是最复杂也最不可控的环节,对HR而言,经常有跑断腿、说干嘴,招聘工作还难以推进的情况。
Moka构建了一个各参与方全流程的线上协同机制,推进HR工作高效展开。
在沟通最多的面试安排阶段,Moka的面试日历很好地发挥了作用。Moka支持面试官“日历反向同步”和“日历正向同步”。
使用日历反向同步功能后,面试官可将不能安排面试的时间同步给HR,既可避免时间上的冲突,又可降低沟通成本,提升工作效率。
在预约好面试之后,系统将自动发送面试安排到面试官、候选人、HR各个接收终端,同时自动生成面试日历。当面试安排有任何变动,系统也会做出响应,面试日历会同步更新,并再次向面试官、候选人、HR各终端发送确认信息。
传统招聘流程的面试反馈常以纸板或邮件记录面试反馈,HR不是在面试的路上就是在催反馈的路上。现在只要面试官在面试结束后填写反馈,信息就会通过系统自动同步给HR。如果面试官忘记反馈,HR只需要点击催促反馈面试官就可以收到提醒信息,非常方便。
发offer是一件耗时又精细的事,HR手动制作offer后再以邮件形式发送给候选人,每发一次都要制作一次。现在只需创建offer,系统就会提炼出关键词,再手动填写薪资等信息,点击发送即可。在批量招聘同类型岗位的时候,还能批量创建offer,大大减少了offer制作时间。
而用人经理可通过PC、移动端便捷审批offer,提高了offer审批效率。
人才是企业最大的资产,而在日常工作中做好简历收集的工作,是每个HR的必备技能。而人才库内中的大量简历一般是企业已付过费的,或者是HR主动上传以备后用的简历,那么定期对人才库中“沉睡的人才”进行激活,也不失为一个好的选择。
Moka人才库智能推荐,在发布职位时,根据HR定义的岗位画像进行候选人简历分析,通过分析人才库的大量数据,将合适的简历推荐出来。并以邮件、短信等形式将职位信息推送至候选人,以更大程度激活库中人才。
HR常因制作招聘台账、分析招聘渠道而加班,招聘量大时尤为严重,经常因处理当天招聘数据加班到凌晨。
Moka招聘管理系统,系统自定义招聘数据报表后即可生成招聘台账,涵盖日报、周报、复盘报告等多数据场景;支持职位360分析,针对职位全方位深入分析;辅助HR从招聘漏斗、面试趋势到招聘周期规划与预估。Moka将多维度的数据分析形成可视化面板,HR和管理者都可直观地预览个人或团队工作进展,十分便捷。
作为新兴行业,游戏行业招聘的切肤之痛在于人才缺乏,而炎魂网络高于行业要求的选人标准,于其HR而言更是难上加难。为使其HR精力更大程度地用于人才选择中,Moka为炎魂网络的招聘工作提供便捷易上手、智能化的招聘管理系统,为HR进行人才招聘渠道统一管理,人才库激活等提供帮助,助其提高工作效率、释放更多精力。
